风光网视
主页
活动看台
名城秀典
风景名胜
风光驿站
风光夜场
网视访谈
风光微视频
主播爱旅游
当前位置:
风光网视
>
风光资讯
>
正文
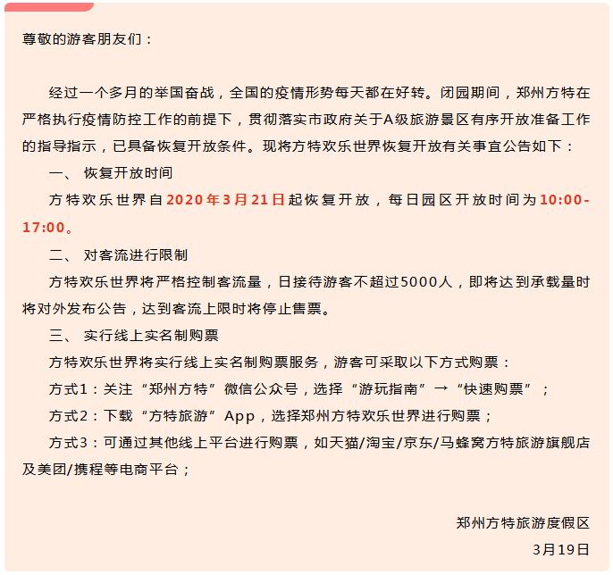
【开园公告】郑州方特欢乐世界3月21日欢乐重启
2020-03-20
分类:
风光资讯
来源:郑州方特
想见你,更想给你安全的呵护
为了开园时让你玩得更安心
我们做好了充足的准备
入园检测
所有入园游客均需佩戴口罩
并扫描“健康码”进行健康登记
检测合格后工作人员对游客进行体温检测
并进行防疫提示
入园缓冲区设置隔离地贴
保证非同行游客间隔1.5米以上
项目体验
严格把控每场游客入场人数
项目室外排队区采取“隔排”模式
在体验项目时同样安排游客分散落座
保持非同行游客间隔1.5米以上的安全距离
项目消杀
剧场类项目:每场结束后对剧场及3D眼镜等相关设备进行消毒
室内小车类项目:每场结束后对小车及3D眼镜进行消毒
室外项目:每场结束后对项目座椅进行消毒
公共区域消杀
卫生间每天进行三次全面消杀
室外公共区域每天进行两次全面消杀
垃圾桶实行“一日两清理两消毒”制度
员工管理与防护
所有员工建立“健康日监测”制度测温上岗,
佩戴防护用具为游客提供安心的游玩环境
想见你,更想给你优惠福利
为了感谢大家一直以来对方特的支持和喜爱
我们也为大家准备了优惠福利
3月21日—4月3日
每位游客可享受
标准票:200元/人,小童票/老人票:150元/人
的优惠政策
优惠门票需提前一天购买
(文章开头有具体购票方式哦,活动限时有效)
3月21日,郑州方特欢乐世界等你来撒欢
转载请注明来源:
风光网视
»
【开园公告】郑州方特欢乐世界3月21日欢乐重启
上一篇
南湾湖景区开园啦
下一篇
首批4000张门票已送出!新安四大景区云推介3月22日即将开启,看直播,拿门票,就等你啦